新规之下,托管何为?(下)——资产管理信托新时代托管行实务应对
作者:王玉婷 张储潇 2025-11-29《资产管理信托管理办法(征求意见稿)》(下称《征求意见稿》)的发布,对信托从业者而言,既是严峻的挑战,也是重塑行业形象、实现专业价值的机遇。新规同时也对托管行在信托业务中的法律责任与履职标准全面深化,本团队在《新规之下,托管何为?(上)——资产管理信托新时代托管行监管法规解析》一文中,对信托托管新旧法规变化纵向比较,与基金、资管计划等产品横向比较,对托管行职责变化及托管行切实关注的修订议题等多维度进行了深入剖析。本文将进一步从《征求意见稿》展露的托管行战略机遇、托管行职责变化等多维度进行剖析,旨在为托管行明晰责任边界、防范业务风险提出应对措施。
目录
托管行的战略机遇
托管银行职责的“变”与“不变”
托管银行如何履行《征求意见稿》下的“托管”职责
总结
1、托管行的战略机遇
《征求意见稿》以“托管”统一正名,不仅明确了托管行的职责,更是深刻重塑信托托管业务的未来生态。托管行应当牢牢把握机会,迎接信托业务的变革。
(一)市场广阔
中国信托业协会公布的2024年度信托公司主要业务数据显示,资金信托规模为222506.01亿元,其中证券投资信托规模为109877.27亿元。尽管面临着转型压力,信托行业依然管理着万亿级别的庞大资产规模。此次《征求意见稿》将所有符合定义的资产管理信托纳入统一的托管框架,对托管行来说,是挑战,更是机遇。巨大的存量与增量市场为托管业务提供了广阔的发展腹地,这一市场容量不仅关乎当下的业务收入,更是托管行在整个大资管生态中巩固其关键枢纽地位的战略要地。
(二)托管费率体系面临重构
目前市场上信托产品的托管费率范围基本在万一到万五之间,远低于公募基金行业水平。其中,主动权益类基金托管费率不高于千二,指数基金托管费率范围普遍维持在万五至千一,债券基金托管费率通常在千一到千一点五。
《征求意见稿》大幅提升了托管行的责任风险与运营成本,无论是针对非标资产的复杂估值复核,还是全流程的投资监督,均要求托管行投入更多专业人力与技术资源。成本的刚性增加,叠加职责风险提高,将形成强大的费率上调驱动力。未来,信托产品托管费率,特别是对于结构复杂、含有非标资产的产品,将呈现明显的结构性上行趋势。这使得信托托管业务从保管账户内财产的低附加值服务,转向真正体现专业风控与运营价值的业务,其商业价值将得到重估。
2、托管银行职责的“变”与“不变”
《征求意见稿》为信托业务指明了监管方向,托管银行在信托业务中的职责范畴也应因时而变。从托管核心职责的新增、强化以及对传统的延续上,托管行需完善托管产品准入门槛,强化监督职责。
(一)核心职责显著强化
过去,部分信托产品的托管可能存在“重资金保管、轻投资监督”的现象,托管人的监督职责相对原则化。《征求意见稿》明确要求托管人须对受托人的投资运作进行持续、独立、有效的监督,并将监督范围具体化为投资范围、投资比例、杠杆水平、关联交易、禁止性行为等核心维度。投资监督得以明确化与实质化,监管直指避免“托而不管”。这也意味着托管行必须建立有效的监控系统与流程,特别是对于信托产品中复杂的非标与标品组合投资,其交易结构特殊、估值难度大,对托管行的专业判断能力和风险识别能力提出了更高要求。
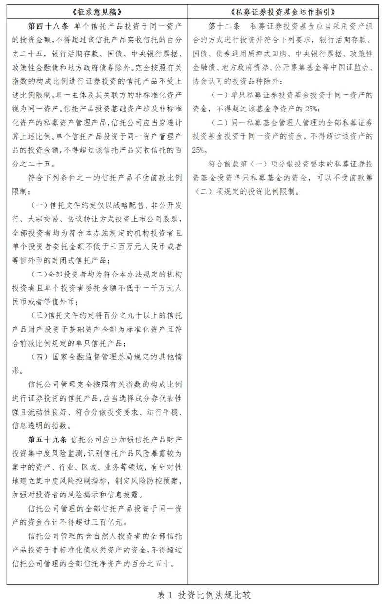
《征求意见稿》新增了信托关于投资比例的限制。以《征求意见稿》规定的信托投资比例与私募证券投资基金相比较,可以看出,“25%”是一个关键临界点。对信托产品而言,增加了投资比例的限制,信托产品进行符合监管分散化要求的组合投资成为常态。对信托托管而言,则是增加了相应的信托产品投资监督要求。信托产品的投资比例也是《征求意见稿》下托管行的监督重点之一。
(二)估值成为法定职责
《征求意见稿》明确赋予托管人复核信托单位净值的职责。由信托公司作为估值主要负责者、由托管行进行复核的模式,是《征求意见稿》给信托产品估值设定的双重锁。标准化估值与托管监督的结合,将使信托产品真正向公募基金、券商资管的透明度看齐,减少因信息不对称导致的投资纠纷。
估值的对象可分为标准化资产和非标准化资产。根据《征求意见稿》第八十二条规定,“非标准化资产包括非标准化债权类资产和未上市企业股权及其受(收)益权。标准化债权类资产、非标准化债权类资产按照《指导意见》和《标准化债权类资产认定规则》认定。”在过去,信托非标产品普遍采用“摊余成本法”进行估值,导致产品净值波动平缓,给投资者传递了“保本保息”的错误信号。为打破刚性兑付的预期,《征求意见稿》要求对非标资产进行净值化管理,这意味着信托公司必须根据资产的公允价值或合理的估值模型,定期对产品净值进行计算和披露,真实反映底层资产的价值波动。非标资产本就很难进行公允定价,《征求意见稿》又要求信托产品进行分散投资,更是增加了信托产品底层资产的估值难度。是单独估值还是组合估值?是统一估值方法及标准还是因产品情况而异?这些问题可能信托公司尚在摸索,但同样也是托管行即将面临的挑战。就标品而言,对托管行的估值水平也存在一定的要求。如,债券类资产估值中,含转股权的债券常以收盘价净价为基础进行估值等。托管行需掌握相应的估值方法,此外还需要能够带动大量估值数据计算的硬件设备。这意味着托管行承担起了更重的合规责任和设备要求。此外,《征求意见稿》也意味着,目前市场上试图通过托管协议内约定“托管行不估值、不对账”的操作将存在合规风险。
(三)传统职责更趋精细
安全保管信托财产、执行清算与交割、按照划款指令办理资金划付等基础性职能仍是托管服务的基石,其操作的准确性、安全性与效率直接关系到信托财产的完整与安全。在《征求意见稿》重塑的监管框架下,这些看似传统的操作性职责被赋予了更深层次的合规与风控内涵。例如,资金划付指令的审核需与投资监督职责更加紧密地结合,操作流程需更加标准化以防范操作风险。
具体而言,资金划付指令的审核不再是简单的“证印相符”式核对,还要同时履行投资监督职责。在接收到划款指令后,托管人还需将其置于完整的投资运作链条中进行审视:该笔支付是否对应于已获批的投资项目?收款对手方是否在合同约定的投资范围之内?支付金额是否会触发关联交易的比例限制?这意味着,托管人需要基于其对信托文件和相关法规的透彻理解,对可能存在违规嫌疑的指令履行必要的核查、提示乃至拒绝执行的职责。
就费用划付指令而言,托管行需进行审慎审查。《征求意见稿》对“业绩报酬”的提取方式与上限作出了新的规范。托管行在审核指令时,需对信托报酬计提的合规性与合理性进行审慎核查,包括业绩报酬的提取比例不得超过规定的计提基准以上投资收益的百分之六十,业绩报酬应从退出资金或者清算资金中提取等。同时,《征求意见稿》以负面清单形式列举了不得从信托财产中列支的费用类型,为托管行在审查支付指令时提供了更为明确的依据,有助于其在监督过程中有效识别和防范不合规支出。
3、托管银行如何履行《征求意见稿》下的“托管”职责
面对《征求意见稿》带来的责任深化,托管银行必须准确把握自我定位,进行全方位的应对更新。
(一)及时修订托管协议
信托文件是托管履职的法律基石,新规落地后,信托公司将面临信托文件的全面修订更新。而托管协议是涉及托管行权利义务的重中之重,托管行也应当及时进行前瞻性更新。
1.增加产品文件审查范围
《征求意见稿》信托产品文件在原有《信托合同》《信托计划说明书》《认(申)购风险申明书》基础上,进一步增加了《投资者承诺书》《销售规范性确认书》。托管行应进一步关注信托产品成立的要件以及信托产品的合规性,将审查“三大件”变为“五大件”,建议托管协议中明确约定将信托产品文件及法律意见书作为备查文件。
2.明确相应投资监督条款
投资监督条款需从原则性承诺细化为具象化清单,明确将信托文件中的投资范围、比例限制及禁止行为作为合同约定,并赋予托管行对相关投资依据的监督权。明确约定托管行有权要求受托人提供投资决策依据、估值报告及相关风控记录,并对疑义交易进行问询、暂缓执行直至按约定程序报告相关方,从而在操作层面建立起贯穿投前、投中、投后全流程的监督闭环,切实防范越权交易和违规运作。
3.清晰界定复核估值责任
估值条款必须清晰界定托管行的复核责任。建议在托管协议中写明具体的估值方式,以便受托人与托管行适用,也能够使投资者及《征求意见稿》要求的外部审计了解具体的估值方法。托管行需注意估值主体的主次及顺序,明确信托公司是估值的主责任方,托管行只是负责对信托公司发送的估值数据进行核对,并在协议中约定若信托公司不发送估值数据时托管行的应对措施,如以催告等方式证明托管行尽到履职责任。同时,建立估值分歧的解决机制,以降低后续法律风险。
4.明确复核信托收益分配内容
实务中,存在托管行仅复核信托收益分配总额、不复核每个受益人具体分配金额的情况。《征求意见稿》对托管行信托利益复核责任的具体范围并没有明确规定。我们理解,若托管行与受托人协商一致,建议在托管协议中明确托管人复核信托收益分配的范围。如托管行不复核每个受益人利益分配的,应同时约定相应免责条款;且由于涉及受益人的利益,基于对投资者保护的基本原则,建议在信托合同中告知投资者,保障其知情权。
5.列明信托报酬提取频率及比例
基于《征求意见稿》对信托报酬的规定,建议托管协议中明确约定信托固定报酬的费率和业绩报酬的提取频率及比例,便于托管行审查关于信托报酬的划款指令。
6.明确提供托管报告频率
托管协议应明确托管行需定期提供符合《征求意见稿》要求的托管报告,且建议明确“定期”的具体频率,以履行信息披露的配合义务。
此外,在内部层面,信托托管相关规章制度及操作规程的完善是托管履职的保障。建议托管行及时更新投资监督、估值核对和文件审核的内部流程,确保对《征求意见稿》要求和修订后协议条款的准确执行,尤其要建立针对非标资产等复杂投资的专项监督与复核细则。
(二)加强估值核算能力
估值核算能力是打破刚兑的核心,也是托管行面临的最大专业挑战。《征求意见稿》将估值核算法定化,要求托管行必须具备估值各类资产的能力。对于标准化资产,需关注违约债券等特殊情况的估值;而对于非标资产,则需攻克其估值难点,梳理并掌握基于“公允价值”的估值原则,并充分考虑信用风险和流动性折扣。在实践中,存在信托公司委托第三方估值机构进行估值的情况,但托管行不能做“二传手”,必须建立对信托产品估值的有效复核与监督机制,确保估值结果的公允与准确,肩负起复核估值的责任。
(三)重视责任边界
监管对托管人的投资监督、净值复核职责规定得越具体,意味着托管银行肩上的担子越重。在《征求意见稿》监管下,若托管行在监督信托公司投资是否符合“单25%”集中度、关联交易规范性等条款方面存在疏漏,或在净值核算准确性等方面失察,都可能引发较为严重的操作风险、合规风险。《征求意见稿》中增设的受托人禁止性行为条款,实质上是从反面划定了其责任底线。托管行在行使监督义务时,建议根据《征求意见稿》第四条1,监督信托公司是否违反了法律的禁止性要求。
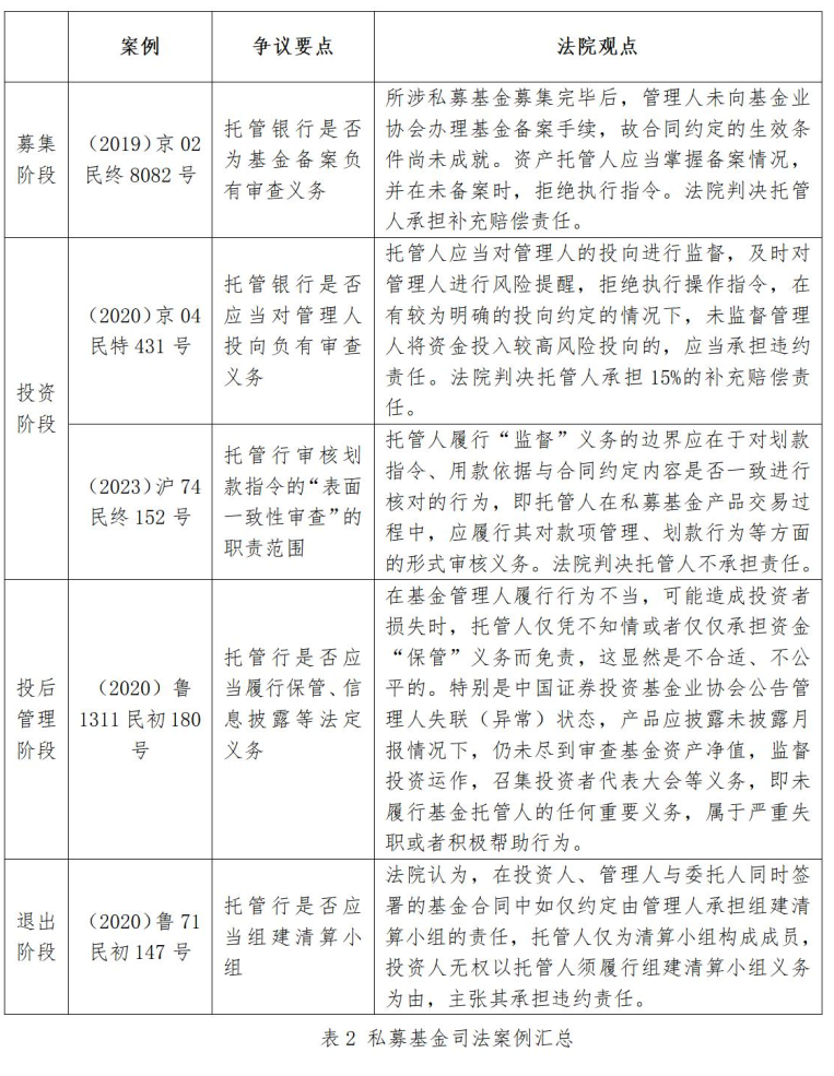
更为关键的是,尽管《征求意见稿》并未要求托管行对信托产品的全生命周期合规性承担主动审查义务,但在其已然强化的投资监督与估值核算职责下,司法实践很可能认定其“应尽的注意义务”范围在事实上得到了扩大。今年9月由北京金融法院判决的某集合资金信托计划案件中,因保管行对信托资金被挪用、滥用等情形存在监督失察过错而被判决承担连带责任。以近年来托管风险频发的私募投资基金来看,托管行在募投管退阶段均有承担责任的实务案例。在信托释放监管收紧信号的当下,托管行应时刻警醒,防范风险。
结合监管信号,未来一旦出现信托风险事件,托管行能否证明自己已勤勉尽责地履行了监督与复核职责,将成为界定其是否承担赔偿责任的关键,这无疑使其面临的责任风险显著增加。
(四)执行更加精细化
《征求意见稿》对托管业务的操作执行层面带来了具体而微的影响,对托管银行的作业精度与协同效率提出了更高要求。
托管行需要根据修订的《征求意见稿》对投资端及配置比例端进行严格监管,修改内部监管系统的比例限制。尤其在TOT产品中,需要注意合并计算投资者的触发情形,即在上层信托产品投资下层信托产品时,如果投资金额占比超过上层信托产品25%,下层信托产品需要将上层信托产品的投资者和本信托产品的投资者合并计算人数。若达到这一标准,则将触发合并计算投资者的法律要求。托管行在审查时也要尤为注意这一点,实行穿透式监管。但以合伙企业等非法人形式,通过汇集多数投资者的资金投资于信托产品的,信托公司是否应当穿透识别最终投资者是否为合格投资者以及是否需要合并计算投资者人数,尚待监管法规进一步明确。
《征求意见稿》对信托产品开放周期及非标资产投资施加了明确限制,托管银行在处理每日申购与赎回资金清算时,需确保其操作指令与信托文件约定的开放频率等流动性安排精确匹配。随着披露要求的强化,托管银行需定期或在重大事件发生时,向管理人提供准确、完整的托管报告,详细陈述财产保管、资金划款合规性、投资监督履职等情况。这意味着托管银行必须确保其披露信息与信托公司的管理人报告相互印证,共同保障信息披露的真实、准确与完整,维护委托人的知情权。
《征求意见稿》推动托管银行的操作流程从“事务处理”向“精细化管理”深化,使其在资管业务的合规运行中扮演风险监督者的角色。
4、总结
《征求意见稿》的发布,传递着资产管理信托托管业务迎来历史性分水岭的信号。它通过从“保管”到“托管”的定性正名,为托管行业带来了根本性的变革:职责被法定化,范围走向全面化,伴随而来的风险也更为实质化。这告别了过去相对被动、边界模糊的“保险箱”时代,将托管行推向了资产管理信托生态中不可或缺的监督者位置。本次《征求意见稿》针对的是资产管理信托,而资产服务信托还有更多托管银行与信托公司职责划分问题尚待解决,我们也将持续关注信托监管法规的更新,及时进行解读。
对于托管行而言,深入理解《征求意见稿》的导向与内涵,并在此基础上前瞻布局、夯实能力,已逐渐成为适应行业变革、把握市场机遇的重要一环。托管行主动关注并融入监管趋势,持续加强对相关法规的研判与应对,能够为其提升专业服务能力与综合竞争力奠定坚实基础,也将有助于其在未来的资产管理信托发展格局中占据更有利位置。
注释:
1. 第四条 信托公司管理运用信托产品财产,应当恪尽职守,履行诚实、信用、谨慎、有效管理的义务,为投资者最大合法利益服务。
信托公司管理信托产品,不得以任何方式向投资者承诺本金不受损失或者承诺最低收益,不得设置预期收益率,不得以信托产品名义开展为融资方服务的私募投行业务,不得开展或者参与具有滚动发行、集合运作、分离定价特征的资金池业务,不得为其他机构或者自然人从事违法违规活动提供便利。
信托公司管理信托产品,应当按照《指导意见》履行主动管理职责,不得将管理职责让渡给其他机构或者自然人。信托公司依法委托他人代为处理信托事务的,应当尽监督义务,并对他人处理信托事务的行为承担责任。
信托公司管理信托产品,应当遵守市场交易和公平交易原则,不得在不同信托之间、信托与信托公司或者第三方之间进行非法利益输送。






